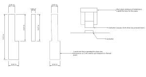
Now that I have AutoDesk up and running I have now created a 3D-model of how the keys themselves will work.

Due to the access of a laser printer I will be cutting each individual side of the keys out of plexiglass!
Now that I have AutoDesk up and running I have now created a 3D-model of how the keys themselves will work.

Due to the access of a laser printer I will be cutting each individual side of the keys out of plexiglass!
So the vote was out with Learn2Play being most votes with a very strong second of the Lightning Pants. Being super excited about trying to make a musical instrument from scratch, I am going with that idea! However, I will be making the light up snow pants too….for the lolz. Below are some more details on how I intend to make this:
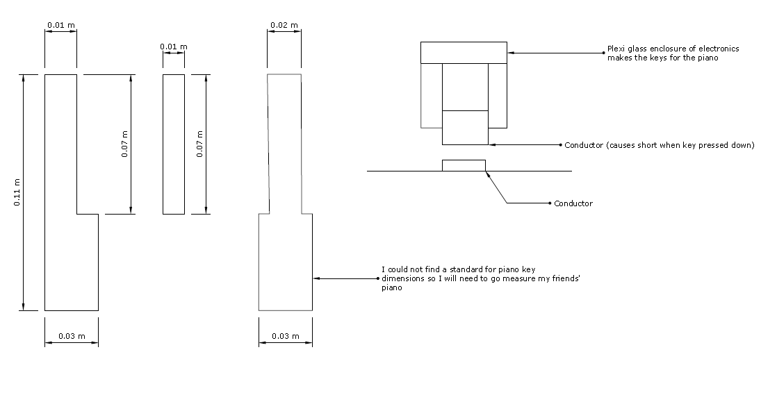
Due to my Autodesk expiring I had to improvise my 3D view with SketchUp (I should get an updated code from OSU soon so my 3D stuff will be muuuuch better then). *I shall update this portion a little later with better 3D and with the actual dimensions which I found more recently*
The plan for this piano is to have the left side of the keyboard have different color keys from the right hand side. I chose to do this via colored plexi glass. I think this will add some coolness factor due to the fact you can see the electronics.
For the LED’s, I am still debating two ideas: One LED per key and just use the coloring of the plexi glass as hand indicator, or possibly Multi-LED integration to tell you specifically which finger to use (the later being much more difficult).
HOW THIS WORKS:
So a huge factor of my project is using metal strips on the end of the piano keys as well as the board they are connected to. That way when you press a key the two metal strips connect causing a short and therefore telling the software “Hey guy, the key is pressed show the next set of notes.”
The software language we are using to program the interface is Java, with a great deal of code being found on Jmusic. Nathan, who shall be mentioned frequently, was able to fix a few of the bugs from the code found online to fit our needs and we have a very basic version of the interface working.
Here is a basic schematic of how I intend to set up the hardware of my project.

I hope to use a scanning method with shift registers with a resistor connected to it to control the current on the LEDs, and will have to see if the different LED’s require different voltages. My next step will to solidify the electrical schematic and build a basic prototype with only 10 keys (this is to make sure my schematic works as well as the code and design of the keyboard).
SHIFT: 1 LED per pin
SCAN: a squared amount per pin
Hello readers!
This blog will soon be filled with sketches, random thoughts, and all sorts of odds and ends as I go about combining engineering and art.